Powerblock Arnold EBL 250

Alles zum Thema Auf- und Ausbau
Christian_Thomas
Mitglied
Mitglied
Beiträge: 60
Registriert: 18.06.2023, 17:57
Wohnort: 457
Kontaktdaten:

Powerblock Arnold EBL 250

Beitrag von Christian_Thomas »

Guten Morgen allerseits,

in meinem Fahrzeug ist ein Powerblock Arnold EBL 250 (Hersteller Firma Schaudt) verbaut, welchen ich (da mein Fahrzeug elektrisch verbastelt war) zwecks Wartung ausgebaut habe. Hier mal Fotos von dem Teil
Arnold_EBL_250_1.png
Arnold_EBL_250_1.png (175.92 KiB) 1474 mal betrachtet
Arnold_EBL_250_2.png
Arnold_EBL_250_2.png (87.57 KiB) 1474 mal betrachtet
Nach dem Öffnen dann der Schock. Wurde sowas damals so gefertigt, oder war da ein Bastler dran?
Arnold_EBL_250_5.png
Arnold_EBL_250_5.png (141.81 KiB) 1474 mal betrachtet
man schaue auf den Elko unten, dessen linker Minus-Anschluß nirgends angeschlossen ist...
Christian_Thomas
Mitglied
Mitglied
Beiträge: 60
Registriert: 18.06.2023, 17:57
Wohnort: 457
Kontaktdaten:

Re: Powerblock Arnold EBL 250

Beitrag von Christian_Thomas »

Arnold_EBL_250_7.png
Arnold_EBL_250_7.png (119.23 KiB) 1475 mal betrachtet
Hier sieht man zwei Platinen, welche je ein stabilisiertes Netzteil darstellen
(Leistungstransistor 2N3055, Treiber/Stellglied vermutlich 2N1613, eine damals durchaus übliche Schaltung für ein stabilisiertes Netzteil)
Arnold_EBL_250_8.png
Arnold_EBL_250_8.png (118.82 KiB) 1475 mal betrachtet
Das sieht alles so aus als sei es von der Oma zusammengestrickt worden - oder war das damals "industrielle Fertigung" ?
Arnold_EBL_250_9.png
Arnold_EBL_250_9.png (92.77 KiB) 1475 mal betrachtet
Hier noch mal die Rückseite des Teils...

Beim Sezieren des Teils lösten sich einige Lötverbindungen - ein Ausfall des Gerätes hätte sicher nicht vlange auf sich warten lassen.
Christian_Thomas
Mitglied
Mitglied
Beiträge: 60
Registriert: 18.06.2023, 17:57
Wohnort: 457
Kontaktdaten:

Re: Powerblock Arnold EBL 250

Beitrag von Christian_Thomas »

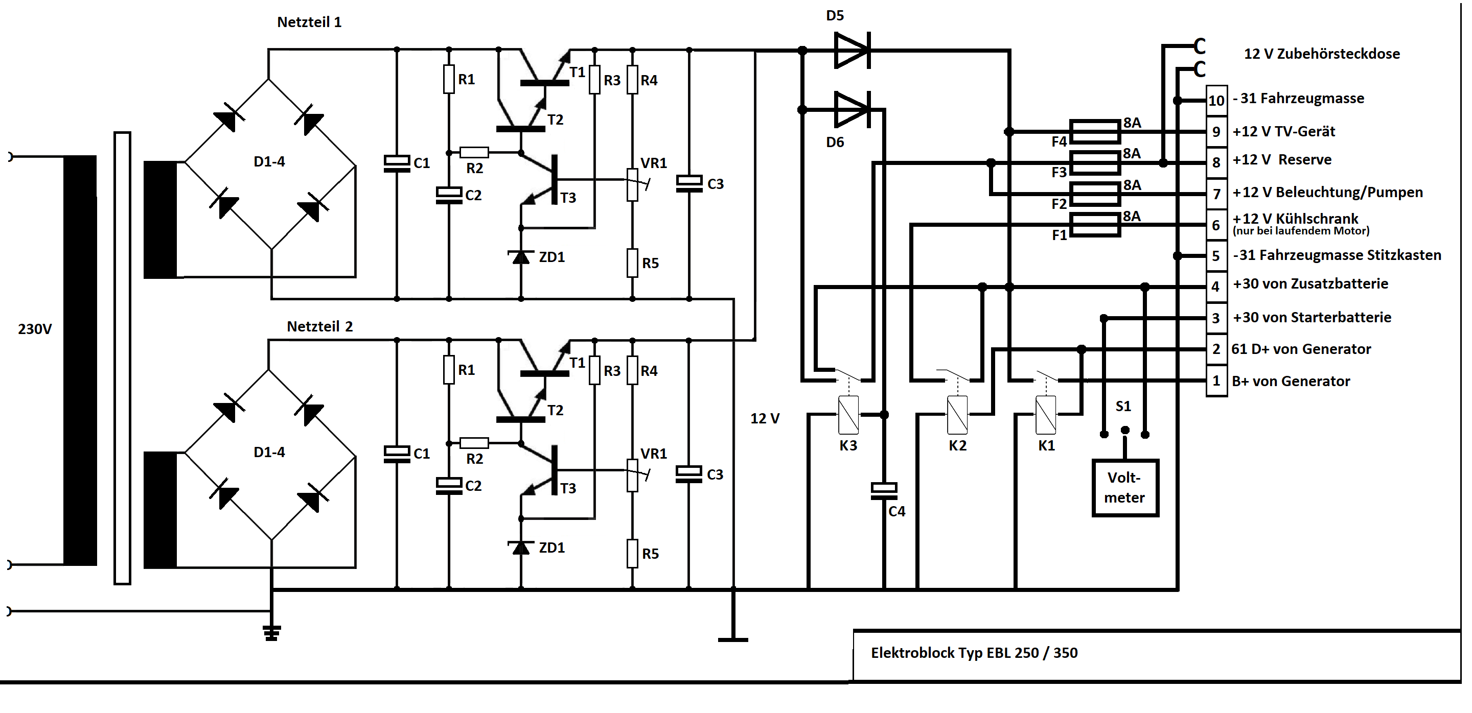
Und hier nun das komplette Innenschaltbild meines Arnold EBL 250 Powerblocks mit Stückliste, falls mal jemand so ein Teil original herrichten möchte:
Arnold Original-Powerblock 250 Watt.png
Arnold Original-Powerblock 250 Watt.png (176.24 KiB) 1470 mal betrachtet
Weshalb dort zwei stabilisierte Netzteile nicht voneinander entkoppelt im Ausgang parallel geschaltet wurden, erschließt sich mir nicht, da sich beide Regelschleifen ( T3, VR1 ) gegenseitig beeinflussen dürften ( Netzteil 1 regelt wegen zu hoher Ausgangsspannung herunter, Netzteil 2 regelt wegen zu geringer Ausgangsspannung herauf )

Die Stückliste:

D1-D4 = Brückengleichrichter B600 C25.000, KBPC25-06
ZD 1 = Z-Diode 4,2 Volt
D5 = Einpressdiode E1210
D6 - Diode 1N4007
T1 = Transistor 2 N 3055
T2 = Transistor 2 N 1613
T3 = Transistor 2 N 1613
C1 = 4700µF 40 V
C2 = 220µF 40 V
C3 = 220µF 40 V
C4 = 100µF 40 V
R1 = 33 kOhm
R2 = 1 kOhm
R3 = 2,2 kOhm
R4 = 330 Ohm
R5 = 330 Ohm
VR1 = 2,2 kOhm A (linear)

K1 = Hochleistungsrelais 12V 50A Wehrle WE22204030A
K2 = Umschaltrelais Wehrle electronics 70562/12V; KFZ Wechselrelais 12V 40A SPDT
K3 = Umschaltrelais Wehrle electronics 70562/12V; KFZ Wechselrelais 12V 40A SPDT

Funktion:
1.)
Bei fehlendem 230 Volt-Strom fallen alle Relais ab, Boardbeleuchtung wird aus der Batterie versorgt.

2.)
Bei laufendem Fahrzeugmotor und Strom erzeugendem Boardgenerator Lichtmaschine) wird das Trennrelais K1 über Klemme 2 (61, D+) angesteuert und schaltet die Zusatzbatterie auf Klemme +B vom Generator, die Boardbatterie wird vom Fahrzeug geladen.
Das gleichzeitig angesteuerte Relais K2 schaltet die 12Volt-Versorgung des Kühlschrankes an Klemme 6 auf Klemme 4/+30 der Zusatzbatterie, der Kühlschrank läuft auf 12 Volt.
Steht der Fahrzeugmotor, fallen die Relais K1 und K2 ab und trennen beide Verbindungen.

3.)
Bei vorhandenem 230 Volt-Strom produziert das Netzteil 12 Volt, über die Leistungsdiode D5 wird die Zusatzbatterie geladen und der daran hängende Fernseher versorgt.
Über die Diode D6 wird das Umschaltrelais K3 angesteuert und schaltet die Boardbeleuchtung auf Versorgung aus dem Netzteil um.

Soviel zum Original-Powerblock.

Ich werde meinen Powerblock jedoch auf ein modernes Schaltnetzteil umbauen - schon um das Gewicht des Trafos einzusparen.
Benutzeravatar
peterb
Administrator
Beiträge: 2533
Registriert: 12.09.2009, 21:37
Wohnort: Allershausen
Kontaktdaten:

Re: Powerblock Arnold EBL 250

Beitrag von peterb »

Hallo,

ich würde nix basteln, sondern zunächst folgende Beiträge empfehlen:

https://arnoldfreunde-forum.de/viewtopic.php?t=1510

https://arnoldfreunde-forum.de/viewtopic.php?t=2686

Konsequenz: Das originale Ladeteil kann man erhalten, wenn man sich auskennt. "Abgelötete Kabel" gab es schon öfters, aber die mit alter Ladetechnik verbundenen Risiken muss heute keiner mehr eingehen, zumal man auf den Ladeteil auch vollständig verzichten kann, da Stromverbrauch mit LED, etc. deutlich geringer. Einfachste Lösung dazu: 220V-Stecker vom EBL aus der Steckdose und fertig. Fahre seit Jahren so und 220V gibt es nur noch für sonstige Sonderverbraucher (Fön), oder den Kühlschrank.

VG

Peter
Arnoldfahrer seit 1994; RM35S Bj.80 (2012-2017; Besitzer ist im COC und hat 2. Arnold), RM38L Bj.82 (1994-2023; unser erster nach langer Suche) und RM40 Bj.84 (seit 2016 und läuft...).
Admin http://www.Arnoldfreunde.de + http://G607-Gaspruefungen.de
Christian_Thomas
Mitglied
Mitglied
Beiträge: 60
Registriert: 18.06.2023, 17:57
Wohnort: 457
Kontaktdaten:

Re: Powerblock Arnold EBL 250

Beitrag von Christian_Thomas »

Hallo Peter,
peterb hat geschrieben: ich würde nix basteln, sondern zunächst folgende Beiträge empfehlen:
...
Die Beiträge waren das erste was ich VOR irgendwelchen Arbeiten las. Ja, ich war schon fast überall in diesem Forum.

Ich werde Trafo und die Regelungen durch ein Schaltnetzteil ersetzen (gibt es bei diesem Onlinehändler Jeff Bezos für nen 20er) , so dass das Fahrzeug (Licht, TV, Heizungssteuerung, Wasserpumpe) über Netzbetrieb läuft und die Batterie (en!) eine Erhaltungsladung bekommen wenn der Wagen am Netz ist.
Du hast zwar Recht, dass man das über Solar lösen kann (Habe ja schon neuen Solarregler drin der das kann und macht, und nun bekommt der Wagen noch neue 1,77 X 1,05 m Solarpanels), aber wenn das Ding in der Scheune überwintert gibt die Solarzelle nun mal keine Erhaltungsladung ab.
~ 500 mA reichen ja aus für die Erhaltungsladung von Bleibatterien.
Und ja, ich bin total spitz auf die 10 Kilo Gewichtseinsparung, welche ich dann mit einen größeren Wechselrichter "Zuladungsneutral" verbraten kann.

Gruß Christian.

PS: Was wäre mit dem Benutzernamen "NullAchtFuffzehn"? Sollte doch in die Datenbank des Forums passen?
Benutzeravatar
peterb
Administrator
Beiträge: 2533
Registriert: 12.09.2009, 21:37
Wohnort: Allershausen
Kontaktdaten:

Re: Powerblock Arnold EBL 250

Beitrag von peterb »

Hallo Christian,

Du kannst natürlich in deinen EBL, etc. einbauen was Du willst. Nur, wenn es neu ist, dann sollte das auch zugelassen sein und Qualität haben. Bei diesem "komischen Online-Shop" kauf ich nix, weil nur Masse und Angaben zu den Produkten mager, bis unzureichend. Was Du da einbauen willst muss mindestens ein CE-Zeichen haben... und alles ist ist dein Risiko, bis zum möglichen Totalverlust des Fahrzeugs.... Garantieversprechen wird der Anbieter sicher keines geben :shock:

Viele Grüsse und gutes Gelingen

Peter
Arnoldfahrer seit 1994; RM35S Bj.80 (2012-2017; Besitzer ist im COC und hat 2. Arnold), RM38L Bj.82 (1994-2023; unser erster nach langer Suche) und RM40 Bj.84 (seit 2016 und läuft...).
Admin http://www.Arnoldfreunde.de + http://G607-Gaspruefungen.de
Christian_Thomas
Mitglied
Mitglied
Beiträge: 60
Registriert: 18.06.2023, 17:57
Wohnort: 457
Kontaktdaten:

Re: Powerblock Arnold EBL 250

Beitrag von Christian_Thomas »

peterb hat geschrieben:Hallo Christian,

... wenn es neu ist, dann sollte das auch zugelassen sein und Qualität haben.
Hallo Peter,

das ist logisch.

Und selbst wenn es ein 100%iger Eigenbau wird, kann (und darf!) ich soetwas nach VDE prüfen und dann auch einsetzen.
Das Fahrzeug ist nun 42 Jahre alt, und, ganz ehrlich, bei dem was Vorbesitzer und evtl Werkstätten daran verzapft haben, hätte das Fahrzeug keine E-Check-Plakette bekommen.
Schau doch nur mal die von mir gefertigten Fotos - ein Stück Dachlatte als Platinenträger? Wer baut eine Brandlast als Halterung und Isolierung für elektische Betriebsmittel in ein industriell gefertigtes Wohnwagen-Netzteil ein?

Es gibt in besagtem Internet-Shop auch hochwertige Qualitätsprodukte, und die "geprüften" Qualitätsprodukte der von Dir favorisierten Ladegerätefirma werden im selben Werk in Shenzen/China gefertigt wie anderes auch. Man muss halt wissen was man kauft, muss seine Käufe stets prüfen und darf sich auch nicht scheuen, Schrott wieder zurück zu senden.

Das von Dir zitierte CE-Zeichen ist auch so eine Augenwischerei und ein Symbol des EU-Denkens:
Ein Hersteller ist für sein Produkt dauerhaft selbst verantwortlich und erklärt selbst und in eigener Verantwortung die Übereinstimmung (Konformität) mit allen zutreffenden CE-Vorgaben.
Damit ist so ziemlich allem Tür und Tor geöffnet und auch eine verstrickte Kiste die schon beim Anschauen abbrennt kann ein gültiges CE-Zeichen tragen.
Beispielweise der ehrwürdige TÜV Rheinland hatte mangelhafte Brustimplantate von 1997 bis 2010 als unbedenklich zertifiziert. Danach stellte sich heraus, dass die Produkte des Herstellers PIP überdurchschnittlich oft rissen und nur mit billigem Industrie-Silikon gefüllt waren. PIP hatte weltweit rund eine Million der Implantate verkauft. 400.000 Frauen trugen gesundheitliche Schäden davon. Auch in Deutschland waren tausende betroffen. Daran sieht man, was Zertifikate wie die CE-Zertifizierung tatsächlich wert sind.

Und nun habe ich noch nicht über Produkte geschrieben die ein CE-Zeichen tragem, welches "China Export" bedeutet...

Erschwerend kommt in meinem Falle hinzu, dass ich als Elektrofachkraft genau weiß was ich tue. Gepfuscht wird nur dann, wenn der Meister das anordnet - und selbst dann nicht, weil immer irgendwo ein Richter lauert, der einen Schuldigen sucht und keinen Spaß versteht. Selbstredend wird von dem eine EFK dreimal härter verknackt als ein Laie der Mist baut.

Da ich selbst in dem Wohnmobil leben möchte dürfte verständlich sein, dass ich mir sicherlich keine Dinge einbaue die ich später bereuen müsste.
Benutzeravatar
peterb
Administrator
Beiträge: 2533
Registriert: 12.09.2009, 21:37
Wohnort: Allershausen
Kontaktdaten:

Re: Powerblock Arnold EBL 250

Beitrag von peterb »

Hallo Christian,

Du scheinst genau zu wissen was Du kannst und was Du machst. Das ist gut so. Aber, wie Du auch geschrieben hast: Es wird vieles unwissend verbastelt und es entstehen dann mögliche Gefährdungen. Genau das gilt es zu Vermeiden. Besser robuste und einfache Lösungen, die nur geringe Eingriffe gegenüber dem Original bedeuten und nach Möglichkeit sogar leicht rückgängig zu machen sind. Die Nachbesitzer werden es danken.

Wenn Du hier mit deinem Wissen aktiv unterstützen möchtest, dann bitte melden. Unterstützung können wir immer gebrauchen. :-)

Viele Grüsse

Peter

P.S.: Bei deinem EBL wird die Gewichtseinsparung nicht so gross sein, weil hat noch den kleineren Trafo....
Arnoldfahrer seit 1994; RM35S Bj.80 (2012-2017; Besitzer ist im COC und hat 2. Arnold), RM38L Bj.82 (1994-2023; unser erster nach langer Suche) und RM40 Bj.84 (seit 2016 und läuft...).
Admin http://www.Arnoldfreunde.de + http://G607-Gaspruefungen.de
Christian_Thomas
Mitglied
Mitglied
Beiträge: 60
Registriert: 18.06.2023, 17:57
Wohnort: 457
Kontaktdaten:

Re: Powerblock Arnold EBL 250

Beitrag von Christian_Thomas »

peterb hat geschrieben:Hallo Christian,

Du scheinst genau zu wissen was Du kannst und was Du machst. Das ist gut so. Aber, wie Du auch geschrieben hast: Es wird vieles unwissend verbastelt und es entstehen dann mögliche Gefährdungen. Genau das gilt es zu Vermeiden. Besser robuste und einfache Lösungen, die nur geringe Eingriffe gegenüber dem Original bedeuten und nach Möglichkeit sogar leicht rückgängig zu machen sind. Die Nachbesitzer werden es danken.
Ja, so ist es, leider. Die beiden parallel geschalteten Netzteile in meinem EBL mit dem Holzklotz als Betriebsmittelhalter sind mit Sicherheit auch nicht original so bei Schaudt gefertigt worden.
peterb hat geschrieben: Wenn Du hier mit deinem Wissen aktiv unterstützen möchtest, dann bitte melden. Unterstützung können wir immer gebrauchen. :-)
Das glaube ich gerne - deshalb stelle ich ja Fotos und Pläne mit ein. ;-)
peterb hat geschrieben:
P.S.: Bei deinem EBL wird die Gewichtseinsparung nicht so gross sein, weil hat noch den kleineren Trafo....
Das mag sein, alles was ich bisher weggeworfen habe aus dem Block sind ungefähr 5 Kilo Gewicht.

Habe heute das Gehäuse vorbereitet und lackiert...

Mir schwebt vor, darin die Relais für Boardspannungsumschaltung Batterie/Netzbetrieb, Kühlschrankbetrieb 12V während der Fahrt, und das Trennrelais für Batterieladung während der Fahrt zu belassen.

Weiter soll bei Netzbetrieb die Boardelektrik aus einem Schaltnetzteil versorgt, und Board- sowie Fahrzeugbatterie sollen mit einer Erhaltungsladung frisch gehalten werden.
Und natürlich soll das Drehspulinstrumet für den Batteriecheck, sowie die LED als Einschaltkontrolle erhalten bleiben.

Mal sehen was mir da so einfällt.

Gruß Chris
Benutzeravatar
Bossler
Mitglied
Mitglied
Beiträge: 312
Registriert: 25.06.2009, 22:59
Wohnort: Rhein-Main

Re: Powerblock Arnold EBL 250

Beitrag von Bossler »

Hallo Chris,

erstmal: ungeachtet etwaiger Basteleien an Deinem EBL, war ich über das Innenleben des EBL in meinem Arnie auch recht entsetzt.
Und der war noch original vernietet, da hatte wohl noch Niemand dran gebastelt.

Unter anderem war der Anschluß vom Trennrelais zur Klemmleiste lediglich mit einem ca. 0,75er Silberdraht ausgeführt -
und selbiger war fein weggeschmolzen. Ergo wurde der Aufbauakku während der Fahrt nicht geladen…
Kalte Lötstellen etc. gab es auch in ausreichender Zahl. Würg;-)

Nachdem ich den irgendwann so halbwegs wieder in die Reihe gebracht hatte, kam dann irgendwann ein CTEK 5.0 rein und ersetzte die
alternde Ladeelektronik.
Übrigens schöner Schaltplan, den Du gezeichnet hast - Respekt!
(Dazu fehlte mir seinerzeit die Muße)

Eine Anmerkung dazu - ich glaube nicht, dass der Kühlschrank lediglich mit 8A abgesichert wird.
In unserem Arnie zieht der Kühli bei 12V Betrieb etwas über 10A…

Inzwischen habe ich den EBL komplett rausgeworfen.
Hinter einer neuen Frontplatte sitzt nun ein Votronic VBCS, der auch gleich einen B2B Ladebooster mitbringt sowie bei Landstrom mit bis zu 20A lädt.
Das ist sehr empfehlenswert, wenn Du vorhast, den Bordakku auf LiFePo umzurüsten. Ob man‘s unbedingt braucht, sei dahingestellt -
mit ordentlicher LiFePo Kapazität reicht auch Solar allein, zumindest im Sommer.

Solar läuft bei uns über einen zusätzlichen MPP Regler - der VBCS hat zwar auch einen an Bord, ist aber bzgl. der Leerlaufspannung der Solarmodule leider recht früh limitiert.

Auf Anzeigen etc. habe ich in der neuen Frontplatte komplett verzichtet - habe nen Votronic Batterie Monitor, der in einem kleinen Gehäuse vom Fahrersitz aus mobil zu bedienen ist. Der VBCS hat auch ausreichend Blinki Blinki - werkelt bei mir hinter einer halbtransparenten Frontblende (verschiebbar).
Wenn die Frontblende geschlossen ist, sieht man nichts von dem neumodischen Kram - was in einem Oldie ja nicht unwichtig ist.

Bzgl. Frontblende neu machen:
Dünne Holzplatte und zum Schluß mit Clou Holzbeize „Mahagoni“ streichen, mit nem vernünftigen Holzwachs/Öl versiegeln - und passt sich hervorragend in das „Gelsenkirchner Barrock“ Ambiente ein;-)
* 1979’er RM35L 207D EZ 1980 *
Christian_Thomas
Mitglied
Mitglied
Beiträge: 60
Registriert: 18.06.2023, 17:57
Wohnort: 457
Kontaktdaten:

Re: Powerblock Arnold EBL 250

Beitrag von Christian_Thomas »

Bossler hat geschrieben:Hallo Chris,

erstmal: ungeachtet etwaiger Basteleien an Deinem EBL, war ich über das Innenleben des EBL in meinem Arnie auch recht entsetzt.
Und der war noch original vernietet, da hatte wohl noch Niemand dran gebastelt.

...

Bzgl. Frontblende neu machen:
Dünne Holzplatte und zum Schluß mit Clou Holzbeize „Mahagoni“ streichen, mit nem vernünftigen Holzwachs/Öl versiegeln - und passt sich hervorragend in das „Gelsenkirchner Barrock“ Ambiente ein;-)
Hallo,

im Moment arbeitet der innerlich neu "designte" Powerblock im Teststadium, er macht all das was er im Original auch machen sollte (Kühlschrankschaltung, Trennrelais, Umschaltung Landstrom/Batterie).

Die 8A-Sicherung für die Kühlung habe ich so aus dem alten Block übernommen. Da mein Kühli aber derzeit nicht auf 12 Volt arbeitet (denke weggegammelte fliegende Sicherung über dem Kühlschrank) dauerts noch was mit einer Messung.

Im Netzbetrieb ist er nun umschaltbar von 115 auf 230 Volt (das war im neuen Schaltnetzteil vorhanden), und leistet für die Fahrzeugversorgung knappe 30 A Strom, also runde 360 Watt. Starter- und Boardbatterie werden im Netzbetrieb mittels schwacher Erhaltungsladung auf 13,2 - 13,3 Volt geladen, das reicht nämlich völlig um den Bleibatterien gute Laune zu bescheren.

Einziges Manko ist ein kleiner Lüfter im Netzteil der ab und zu leise surrt.

Die Idee mit der Holzbeize ist gut - kann man sicher auch für andere Stellen gebrauchen, wenn man nicht mit DC-Fix arbeiten möchte.

Gruß Chris
Benutzeravatar
peterb
Administrator
Beiträge: 2533
Registriert: 12.09.2009, 21:37
Wohnort: Allershausen
Kontaktdaten:

Re: Powerblock Arnold EBL 250

Beitrag von peterb »

22313064 hat geschrieben:
Bossler hat geschrieben: Die 8A-Sicherung für die Kühlung habe ich so aus dem alten Block übernommen. Da mein Kühli aber derzeit nicht auf 12 Volt arbeitet (denke weggegammelte fliegende Sicherung über dem Kühlschrank) dauerts noch was mit einer Messung.
Hallo zusammen,

das mit der Absicherung Kühli bei 12V ist so ein Thema für sich, was hier bisher noch nicht behandelt wurde. Tatsache ist: Mir sind 2 Absicherungen bekannt. Einmal die 8A und auch 25A. Nachdem nur die alten kleinen Kühlis (RM200, etc.) 60W auf 12V haben reichen da die 8A. Die grösseren (RM300, RM400, etc.) haben aber 120W und spätere Ausführungen sogar noch mehr.... Da muss dann eine grössere Sicherung her, also 16, oder 25A. Da kommen aber die Steckverbindungen und auch Lüsterklemmen an Ihre Grenzen, wenn die Kontakte schlecht sind, oder es sonstige Kontaktprobleme gibt. Habe unseren gerade am letzten Wochenende ausgebaut gehabt, wg. defekter Heizpatrone 220V und dann bei 12V genau die vorher beschriebenen Symptome entdeckt: Isolation von 12V-Steckverbinder weggeschmolzen (Kontaktproblem, d.h. erhöhter Übergangswiderstand, vermutlich wg. Oxodation, oder geringer Klemmkraft) und Lüsterklemme braun verfärbt. Muss also mal ordentlich gestunken haben, denn 12V ist vorne an der Verteilung beim EBL abgeklemmt.... Die Ursache bei der Lüsterklemme: Litzen vom Anschlusskabel waren verzinnt und nach den vielen Jahren korrodiert. Sollte man also kontrollieren wie es da aussieht, was bei den meisten Einbauten mit nicht zuviel Aufwand verbunden sein dürfte. Die kritischen Kontaktstellen befinden sich im Bereich hinter den Schaltern unter einer Plastikabdeckung, die mit 3 Schrauben befestigt ist. Verdächtige Kontakte lösen, prüfen, ggfls. nachbiegen und neu befestigen sollte im Normalfall reichen, insbesondere, wenn zusätzlich ein "Reinigungsmittel" wie WD40, o.ä. verwendet wird.

VG

Peter
Arnoldfahrer seit 1994; RM35S Bj.80 (2012-2017; Besitzer ist im COC und hat 2. Arnold), RM38L Bj.82 (1994-2023; unser erster nach langer Suche) und RM40 Bj.84 (seit 2016 und läuft...).
Admin http://www.Arnoldfreunde.de + http://G607-Gaspruefungen.de
Christian_Thomas
Mitglied
Mitglied
Beiträge: 60
Registriert: 18.06.2023, 17:57
Wohnort: 457
Kontaktdaten:

Re: Powerblock Arnold EBL 250

Beitrag von Christian_Thomas »

peterb hat geschrieben: Hallo zusammen,

das mit der Absicherung Kühli bei 12V ist so ein Thema für sich, was hier bisher noch nicht behandelt wurde. Tatsache ist: Mir sind 2 Absicherungen bekannt. Einmal die 8A und auch 25A. Nachdem nur die alten kleinen Kühlis (RM200, etc.) 60W auf 12V haben reichen da die 8A. Die grösseren (RM300, RM400, etc.) haben aber 120W und spätere Ausführungen sogar noch mehr.... Da muss dann eine grössere Sicherung her, also 16, oder 25A. Da kommen aber die Steckverbindungen und auch Lüsterklemmen an Ihre Grenzen, wenn die Kontakte schlecht sind, oder es sonstige Kontaktprobleme gibt. Habe unseren gerade am letzten Wochenende ausgebaut gehabt, wg. defekter Heizpatrone 220V und dann bei 12V genau die vorher beschriebenen Symptome entdeckt: Isolation von 12V-Steckverbinder weggeschmolzen (Kontaktproblem, d.h. erhöhter Übergangswiderstand, vermutlich wg. Oxodation, oder geringer Klemmkraft) und Lüsterklemme braun verfärbt. Muss also mal ordentlich gestunken haben, denn 12V ist vorne an der Verteilung beim EBL abgeklemmt.... Die Ursache bei der Lüsterklemme: Litzen vom Anschlusskabel waren verzinnt und nach den vielen Jahren korrodiert. Sollte man also kontrollieren wie es da aussieht, was bei den meisten Einbauten mit nicht zuviel Aufwand verbunden sein dürfte. Die kritischen Kontaktstellen befinden sich im Bereich hinter den Schaltern unter einer Plastikabdeckung, die mit 3 Schrauben befestigt ist. Verdächtige Kontakte lösen, prüfen, ggfls. nachbiegen und neu befestigen sollte im Normalfall reichen, insbesondere, wenn zusätzlich ein "Reinigungsmittel" wie WD40, o.ä. verwendet wird.

VG

Peter
Moinmoin Peter,

demnach ist die zu verwendende Absicherung abhängig vom verbauten Gerät.

Aufgrund meiner Berufskrankheit neige ich eh dazu, Leitungen über- und Sicherungen unterzudimensionieren.

Das Verzinnen von Lizenenden mit Lötzinn ist in Verbindung mit Schraubklemmen nicht zulässig, da Zinn unter Schraubendruck nachgibt, die Verbindung lockert sich, es entsteht ein erhöhter Übergangswiderstand, die Klemmstelle erwärmt sich, die Verbindung wird noch lockerer... und schon hast Du braunschwarz verbrannte Lüsterklemmen und weggeschmolzene Sicherungshalter.

Das, was VDE zum Löten sagt, erspare ich Euch hier an dieser Stelle, denn die unterscheiden nach Leiter- und Lötart und mechanischer Belastung der Lötstellen und sagen quasi "Jain". Und Hartlöten wird vermutlich an einer 1,5mm² leitung niemand...

Für uns im Wohnwagen/Wohnmobil ist daher das Verwenden / Verpressen von AMP-Steckern oder von Aderendhülsen - mit einem vernünftigen Presswerkzeug, nicht mit den billigen QuetschAbsetzGewindekürz-Zangen, die zu bevorzugende Methode.

Gruß Chris
Benutzeravatar
peterb
Administrator
Beiträge: 2533
Registriert: 12.09.2009, 21:37
Wohnort: Allershausen
Kontaktdaten:

Re: Powerblock Arnold EBL 250

Beitrag von peterb »

Hallo Chris,

gute Diskussion und sicher für alle lehrreich! Das mit den verzinnten Litzenenden sollte jedem bekannt sein. Wenn man sowas macht , oder hat, hilft nur eins: Lösen und fest verschrauben, damit sich die verzinnte Leitung so verformt, dass ein Formschluss entsteht. Zudem gräbt sich die Schraube regelrecht in die Verzinnung ein, dann sollte es auf Sicht kein Problem geben. Keines von beiden war bei den bei mir vorgefundenen Verbindungen der Fall... Zusätzlich empfiehlt sich Korrosionsschutz, wenn man "ewig" Ruhe haben will, also weitere 30 Jahre oder so :roll: 8) . Helfen könnte, nach Herstellung der Verbindung, die Kontaktstellen einfach mit Ballistol einzusprühen...

VG

Peter
Arnoldfahrer seit 1994; RM35S Bj.80 (2012-2017; Besitzer ist im COC und hat 2. Arnold), RM38L Bj.82 (1994-2023; unser erster nach langer Suche) und RM40 Bj.84 (seit 2016 und läuft...).
Admin http://www.Arnoldfreunde.de + http://G607-Gaspruefungen.de
Bummelant
Mitglied
Mitglied
Beiträge: 248
Registriert: 17.08.2013, 13:57
Wohnort: Bei Hamburg

Re: Powerblock Arnold EBL 250

Beitrag von Bummelant »

#Das Verzinnen von Lizenenden mit Lötzinn ist in Verbindung mit Schraubklemmen nicht zulässig, da Zinn unter Schraubendruck nachgibt, die Verbindung lockert sich, es entsteht ein erhöhter Übergangswiderstand, die Klemmstelle erwärmt sich, die Verbindung wird noch lockerer... und schon hast Du braunschwarz verbrannte Lüsterklemmen und weggeschmolzene Sicherungshalter.#

Moin zusammen

Ich kenne die VDE zwar nicht, weiß aber dass man früher oft die Litzen verlötet hat. Hatte ich von meinem Vater übernommen.
Aber ist es nicht so? Dass alle Steckverbindungen, also die Klemmen entweder nur mit Kabeln einer Litze oder eben die mit den vielen Litzen aber dann mit dem gequetschten Hütchen zulässig sind? Und bei den Schraubverbindungen die Kabel mit den vielen Litzen nur verdrillt und dann geschraubt werden?
Hatte da irgendwo auch etwas von Bruchgefahr aufgeschnappt.

Die Kabel mit den vielen Litzen werden doch auch eher für bewegliche Kabel genutzt, also wie bei den Verlängerungskabeln, da diese flexibler sind.

Irgendwo hatte ich auch mal etwas zu der Verwendung von Kabeln gefunden. Das war recht verwirrend, da es auch um die Anzahl der Litzen ging.

LG
Thomas
Arnold RM 38 Restaurierungsobjekt
Produktionsnummer 1413
Antworten